-
2022/06/27中国工程院院士李培根来校作专题报告6月24日上午,中国工程院院士、华中科技大学教授李培根专题报告会在国家超级计算长沙中心报告厅举行,李培根院士以“融合与超越——谈工程教育的变革”为题作专题报告。校长段献忠出席,副校长李树涛主持,副校长... -
2022/06/22经世致用讲坛 | 刘经南院士:北斗-3时空位置服务优势与潜力及其深度技术与规模应用6月21日下午,中国工程院院士、武汉大学教授、博士生导师、国家卫星定位系统工程技术研究中心主任、国际GPS地球动力学服务组织协调成员、中国北斗卫星导航系统专家委员会委员刘经南做客欧冠足球官方中文网站“经世致用讲坛”... -
2022/06/17方棋洪课题组在高熵合金强化领域取得重要进展 -
2022/05/23贺川生教授在鄂尔浑碑文特殊计数法研究取得新进展近日,外国语学院贺川生教授所著论文On the discovery and interpretation of overcounting in Orkhon Inscriptions在《Journal of the Royal Asiatic Society》(英国皇家亚洲学会会刊)在线发表。文章回顾了古... -
2022/05/16罗海陆/文双春团队提出并实现量子暗场显微镜近日,欧冠足球官方中文网站物理与微电子科学学院罗海陆/文双春教授团队在物理学顶级期刊《Physical Review Letters》上发表题为 “Intrinsic Optical Spatial Differentiation Enabled Quantum Dark-Field Microscopy”的文... -
2022/04/29少施肥,植物受益更多?于峰课题组揭示作物少施肥的分子机理你知道吗?植物也会饿。饥饿源自于土壤的营养不足,“磷”便是植物们常常“吃不饱”的营养元素,多施肥不就好了?但是磷一直是限制全球作物生产的主要因素之一,且化肥中的磷不一定能全部被植物吸收,如果施肥过... -
2022/04/28彭雨诗在研究抵押品在信息不对称的银行信贷市场中的作用取得进展近日,金融与统计学院助理教授彭雨诗在国际顶级金融学期刊《Journal of Financial Economics》刊发合作论文“Collateral and Asymmetric Information in Lending Markets”,研究了抵押品在信息不对称的银行信贷... -
2022/04/22段曦东教授课题组在二维单层镶嵌异质合成研究中取得重要突破4月18日,欧冠足球官方中文网站段曦东教授课题组在国际顶级期刊Nature Nanotechnology在线发表题为“Endoepitaxial growth of monolayer mosaic heterostructures”的研究论文,该研究报告了一种激光加工、各向异性热刻蚀联合... -
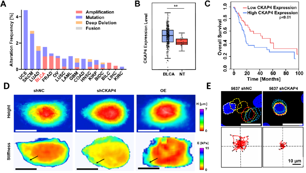
2022/04/15叶茂/谭蔚泓团队揭示膀胱癌细胞膜张力的关键调控蛋白4月11日,欧冠足球官方中文网站分子科学与生物医学实验室(MBL)的叶茂/谭蔚泓教授团队在《美国科学院院刊》(PNAS)杂志发表题为“Elucidation of CKAP4-remodeled cell mechanics in driving metastasis of bladder cancer ... -
2022/04/14殷隆晶/秦志辉团队在魔角单-双层石墨烯平带研究中取得重要进展近日,欧冠足球官方中文网站物理与微电子科学学院殷隆晶副教授和秦志辉教授在魔角单-双层石墨烯体系发现了局域与离域共存的平带结构,相关研究成果以“Spectroscopic Visualization of Flat Bands in Magic-Angle Twisted Mon...







